爐石傳說傭兵戰紀模式裡面有哪些任務,玩家們完成任務之後能夠活得不少的獎勵,不過很多玩家想要坐任務卻不清楚具體的有哪些任務吧,那麼下面就讓小編初一十五為大家分享介紹一下傭兵戰紀模式裡面的全部任務線吧。
《爐石傳說》傭兵戰紀任務線詳細匯總說明
日常任務
完成教程故事任務線和所有傭兵任務線的942個任務後,一共會獲得164個傭兵卡包和超過80000傭兵碎片。日常任務還會提供更多碎片,作為懸賞/安慰獎勵、天梯勝場獎勵和天梯賽季獎勵的補充。
1/2/3級營火的任務欄上限是3/4/5個,每天刷0/1/2個傭兵任務線的任務。教程故事任務線不占用任務欄上限。每天固定刷一個日常任務。日常和傭兵任務都能放棄,不換新的,下本前或者晚上可以適當騰格子。

教程故事任務線
瓦莉拉、卡扎庫斯和其他角色會按既定順序給出24個任務。玩家按照任務的引導通關全部四個地區會獲得:
凱瑞爾、考內留斯和劍聖薩穆羅的一款金色頭像;
11個傭兵卡包;
若干傭兵硬幣。(估計大家不關心具體數量和種類)
傭兵任務線
每個可收集傭兵(瓦莉拉也有數據,但按51個算)有18個任務,按順序給出:
第2個任務給一件既定裝備;
第7個任務給一件既定裝備;
(升到30級在成就裡領一件既定裝備;)
第16到18個任務分別給1個傭兵卡包,另有70/75/80硬幣;
其他任務給若干硬幣;
每條任務線總計獎勵3個傭兵卡包和1500+硬幣(大部分是該傭兵的)。
等到傳說難度懸賞實裝後,每個傭兵任務線開放第19和20個任務。第19個任務要求完成<特定>的傳說懸賞。第20個要求造成若干傷害。(不代表未來實裝情況)
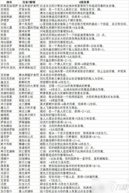
任務7解鎖裝備一覽

為了快速獲得傭兵任務,建議構建3-6人小隊下8+級的本,快速衝到神秘選項後立刻放棄,領取隨機的安慰獎後重開。如果希望順便刷硬幣,那就打通關。
根據Kripp的直播,巫妖王的任務有BUG沒法完成。
日常任務
托奇每天給一個日常任務,有10種台詞,實質內容完全一樣。任務要求完成2個懸賞,獎勵兩份25硬幣。

以上就是小編這一期為大家帶來的爐石傳說傭兵戰紀模式裡面的全部任務線詳細匯總介紹了,還是比較多的,玩家們要是有空的話,可以全部去做一下。