《原神》綠色出行周支付寶聯動80原石領取攻略

2023-04-24     緣分

原神是一款畫質很高的遊戲,那麼其中綠色出行周支付寶聯動80原石怎麼領取?有些小夥伴們會自己來慢慢探索,但這樣很浪費自己的時間,不如小夥伴們來看看小編給大家分享的這篇攻略吧!

《原神》綠色出行周支付寶聯動80原石領取攻略 1、打開支付寶,點開首頁上方的搜索欄搜索「原神」,第一個出現的就是這次的聯動活動

《原神》綠色出行周支付寶聯動80原石領取攻略

2、進入到活動頁面,點擊攢里程按鈕,可以看到里程的獲取方式有很多,像這些看什麼小程序幾秒鐘的可以直接做了

《原神》綠色出行周支付寶聯動80原石領取攻略

3、其他的要付錢的就不用考慮了,如果正好要交水電費或者打車的可以順便做了,不是的話沒必要

《原神》綠色出行周支付寶聯動80原石領取攻略

4、這個時候我們的里程一般是不夠的(換到80原石需要360里程),怎麼辦呢?如果你最近出行次數很多的話(高鐵、公交車、計程車之類的),近一個月的都會被記錄進里程

5、回到zfb主頁搜索「里程商城」,點擊第一個活動(注意不是小程序),進去之後就可以收取之前出行的里程了,經常坐地鐵的打工人應該很輕鬆就能拿滿

《原神》綠色出行周支付寶聯動80原石領取攻略

6、近段時間都沒怎麼出去的話,我們還是有很多方法。比如就剛剛的里程商城的右上角點進去,可以每日簽到得里程,活動持續接近一個月,靠簽到和活動介面里的瀏覽小程序的里程, 完全是可以領完獎勵的

《原神》綠色出行周支付寶聯動80原石領取攻略

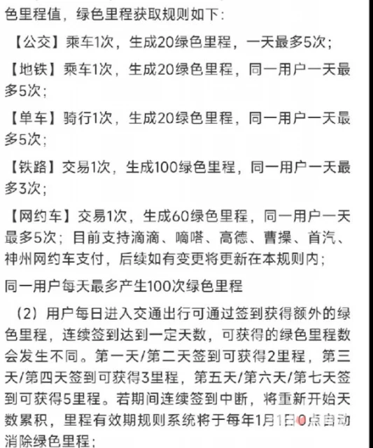
7、另一種方法就是出行,最近去坐公交地鐵單車鐵路都是可以得到里程的,數量如下,也是在里程商城裡領取(我不信你五一假真的不出去玩)。

《原神》綠色出行周支付寶聯動80原石領取攻略

8、如果你在外地上班上學,五一放假要回家的話,靠買往返火車票就能拿到200里程,加上往返火車站的公交地鐵里程,以及看小程序等雜七雜八得到的,即可輕鬆換完所有獎勵

9、可莉的典藏皮膚就是公交卡和地鐵卡的皮膚(什麼,你不會以為是遊戲里的皮膚吧,想啥呢)

《原神》綠色出行周支付寶聯動80原石領取攻略

以上就是此次小編給大家分享的《原神》綠色出行周支付寶聯動80原石領取攻略,有不清楚的或是想了解其它相關情況的小夥伴們可以來這裡了解詳細情況。


分享到