新規讓國服重開難度加劇 沒版號免費運營也不給上

2023-03-16     緣分

暴雪全家桶停服距今已經第50天,國服新代理的談判似乎進入了靜默期,沒有更多爆料出現。但是今天一則來自中國音像與數字出版協會的通知,卻讓國內網絡遊戲倒吸了一口涼氣,特別會影響到國服重開的速度。

國服重開難度加劇,網遊新規沒版號免費也不給上!

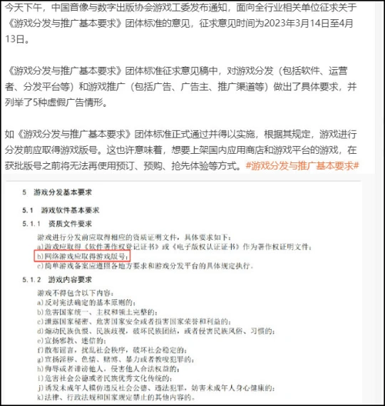
3月14日下午,中國音像與數字出版協會遊戲工委發布通知,面向全行業相關單位徵求關於對《遊戲分發與推廣基本要求》團體標準的意見,徵求意見時間為2023年3月14日至4月13日。

《遊戲分發與推廣基本要求》團體標準徵求意見稿中,以流程圖方式描述了遊戲分發與推廣的過程,並對遊戲分發(包括軟體、運營者、分發平台等)和遊戲推廣(包括廣告、廣告主、推廣渠道等)做出了具體要求,其中要求遊戲進行分發前應取得遊戲版號。這也許意味著,想要上架國內應用商店和遊戲平台的遊戲,在獲批版號之前將無法再使用預訂、預購、搶先體驗等方式。

新規讓國服重開難度加劇 沒版號免費運營也不給上 目前在國內很多遊戲都在取得版號之前以各種形式率先上架和推出自己的遊戲,以「測試不收費」的方式讓玩家先玩,以後應該就實現不了了。

由此我們很容易聯想到當前的魔獸世界國服的情況,當年從九城換代理到網易的時候,網易就曾經給玩家提供了兩個月的免費測試階段,因為當時版號還沒拿到。後來網易成功獲得版號後才開始正式收費運營。

新規讓國服重開難度加劇 沒版號免費運營也不給上 但是,如果我們前面提到的新規實行之後,仍未正式確定下來的暴雪全家桶的新代理後面可能就無法採取當年的方式來提前開服了。而目前國內發放進口遊戲版號還是難度很大,特別是暴雪全家桶這麼多遊戲更是難上加難。如果屆時無法採用「公測免費」的形式先開服的話,那國服重新開服的時間可能又將延遲很久。

這無疑是一個巨大的壞消息。

小O說

小O之前曾經給大家分析過關於國服重開的問題,從目前看來,新代理在商業上的合約可能都不是什麼問題,版號反而成為最大的攔路虎。

實際上國服重開有兩種辦法,一種是新代理重新申請版號,另一種則是與舊代理網之易合作或者買下版號。目前看來,國服如果想第一時間重開,估計只能通過第二種辦法了。

不過目前這個規定還是一個徵求意見稿,希望最後不通過吧……

新規讓國服重開難度加劇 沒版號免費運營也不給上 再逛逛>>


分享到