網友表示:




小弟表示EA就已經玩的很爽了,如果再更新那不得起飛了啊!

《帝國時代》手游版曝光
本周三,也就是10月23日微軟在《帝國時代》25 周年慶典直播上公布了該系列的未來計劃。其中就有《神話時代:重製版(Age of Mytholoy: Retold)》的重製版內容,而且宣布2021年1月31日《帝國時代2 決定版》《帝國時代 4登陸Xbox主機並且加入XGP內,針對手柄操作也進行優化,可與PC聯機等。


《帝國時代》系列由全效工作室開發,微軟發行,遊戲主要由「隨機地圖」和「戰役模式」兩部分構成。此次微軟害宣布除了PC和主機端的遊戲外,《帝國時代》手游也即將全球登陸,手游由Xbox Game Studios和World's Edge Studio開發,不過微軟沒公布玩法,但表示會"很快上線"。

有意思的是之前騰訊方面有一款名為《重返帝國》的手游,而微軟放出來的宣傳圖和騰訊的過於相像,以至於小弟感覺這不就是騰訊旗下那款的國際服嗎?

網友表示:




173網友表示:


只能說雖然小弟也不太懂怎麼用手柄玩RTS遊戲,但是總比沒有強!

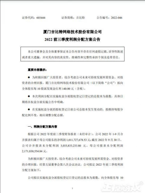
《羊了個羊》母公司分紅10億
就在昨天的早間股票行情,曾經社交平台爆火遊戲《羊了個羊》的母公司吉比特股票漲停。也就在前一天,該公司披露的三季度財報來看,非常豪橫的進行了分紅,每10股派發140元,合計金額達到10.06億元。換句話說就是這家公司把一年賺的錢都分掉了,其主要控股人盧竑岩拿走超過3個億。


有意思的是,根據財報內容來看,《羊了個羊》的破圈對於公司整體收入只是提供的正向影響,但程度沒有很大,畢竟該公司旗下還有《一念逍遙》、《問道》、《問道手游》等多個遊戲以及《摩爾莊園》、《奧比島》、《鬼谷八荒(PC版)》的運營,這些才是收入的絕對大頭。

網友表示:

未完待續,請點擊第3頁繼續閱讀