沒活過2022暑假的遊戲,騰訊占3個,曾經每款都讓人拍手稱快

2022-10-05     菁菁

【17173專稿,轉載請註明出處】

雖說暑期檔是遊戲扎堆上線的熱門時段,但很不幸,在今年的暑期檔卻有很多我們熟悉的遊戲宣布停運。其中,有一些遊戲讓我們覺得惋惜,但也有不少令人拍手稱快的爛作。接下來,就讓我們一起來回顧,今年的暑期檔都有哪些遊戲離我們而去了。

《巴比倫隕落》

白金工作室聯合SE打造的《巴比倫隕落》被譽為史上最差PS5遊戲,因為遊戲爛的無法挽回了,在今年暑期宣布遊戲將於2023年2月28日關服。

沒活過2022暑假的遊戲,騰訊占3個,曾經每款都讓人拍手稱快

可它是2022年2月28日才上架的遊戲啊,這才活了半年多一點,足以見得是有多爛了...

關服對官方來說就是拉下閘而已,但對於線下實體店來說就頭大了,處理堆積如山的《巴比倫隕落》碟片可是個大問題了,畢竟隨手亂丟垃圾不但不文明而且還有可能會被罰款。

沒活過2022暑假的遊戲,騰訊占3個,曾經每款都讓人拍手稱快

GameStop是全球最大遊戲零售巨頭,旗下5千多家零售店的倉庫里那堆積如山的《巴比倫隕落》讓愚公看了都選擇告辭,要處理這一大批存貨可是非常費時費力的。

所以現在你要是發現樓下的GameStop貨架上有《巴比倫隕落》,你只要跟店員說一下,店員滴一下後,你就可以真的零元購拿走這款原價值378元的遊戲。

所以手頭有點緊,又想拿一張收藏一下的國內玩家,可能現在打飛的去洛杉磯應該還來得及,要知道在國內二手交易平台上這遊戲還要200多呀!

《古劍奇譚木語人》

《古劍奇譚》算是國內新一代遊戲里為數不多的大IP了,端游單機都有涉及,不過大IP不一定就代表遊戲必是佳作。不用心製作的遊戲就算師出名門也容易撲街,近日古劍IP衍生遊戲就嗝屁了。

沒活過2022暑假的遊戲,騰訊占3個,曾經每款都讓人拍手稱快

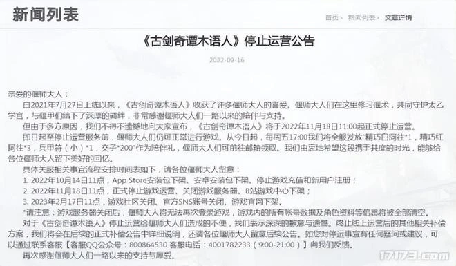
3D回合制手游《古劍奇譚木語人》於今年暑期發布通告,宣布遊戲將於2022年11月18日11:00起正式停止運營。

沒活過2022暑假的遊戲,騰訊占3個,曾經每款都讓人拍手稱快

該遊戲於2021年7月開測,算起來也才運營一年多而已就涼了,對於這樣背靠大IP的遊戲來說短命了些。

《ELYON》

通常大廠打造的遊戲,就算再爛也會有不少喜歡它的玩家,不過總有另外……近日韓國一款大作的歐美服停運了,大部分玩家都是幸災樂禍的吐槽。

《ELYON》是吃雞鼻祖KRAFTON(原「藍洞」)繼《TERA》後打造的又一款網遊,近日剛剛才上了新職業,歐美服的玩家還沒來得及高興,代理商Kakao官方就宣布遊戲將於12月7日停運。

沒活過2022暑假的遊戲,騰訊占3個,曾經每款都讓人拍手稱快

其實《Elyon》歐美地區的人氣一直不怎麼,2021年開服時最高人數僅15000多人,兩個月後就只剩下2000多人,今年1月遊戲進行了合服,最終歐洲和北美各留一個伺服器,但是人氣依舊低迷。

沒活過2022暑假的遊戲,騰訊占3個,曾經每款都讓人拍手稱快

因為遊戲始終不怎麼樣,再加上歐美地區的代理商Kakao擺爛,因此對於遊戲的停運玩家並沒有太多的難過,反而有種幸災樂禍的解脫,有南美玩家就吐槽官方鎖IP活該涼掉,還有玩家直接吐槽說這就是垃圾應有的下場。

《冒險島2》

騰訊在今年暑期宣布《冒險島2》國服將於11月2日停止運營,原因是跟遊戲開發商的代理協議即將到期。

沒活過2022暑假的遊戲,騰訊占3個,曾經每款都讓人拍手稱快

而《冒險島2》的國際服和日服,則早於國服在2020年5月停運。因此在國服停運之後,就會只剩下2015年上線的韓服。不過,韓服目前的情況也不容樂觀。

沒活過2022暑假的遊戲,騰訊占3個,曾經每款都讓人拍手稱快

2014年就上線韓服的《冒險島2》,在騰訊拖拖拉拉的代理下愣是測試了一年多,國服的《冒險島2》在內測階段時,每次測試激活碼都能被黃牛炒到近千元,讓玩家們怨聲載道。

未完待續,請點擊第2頁繼續閱讀


分享到