技能手冊均為在線表格,請打開連結訪問:80級-25人-NAXX技能手冊:https://docs.qq.com/sheet/DZlpNTld4WU11RFVL?tab=ray2u780級-10人-NAXX技能手冊:https://docs.qq.com/sheet/DZldmREZPVXRyR29u?tab=ray2u7技能手冊匯總:https://docs.qq.com/sheet/DZmN6aEtZc0NiYVZv?tab=BB08J2
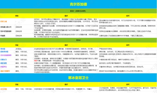
部分表格預覽:




再逛逛>>